Development of Aerobraking Control Strategies for Venus Mission
U R Rao Satellite Centre, ISRO · Thermal Systems Group

Project Overview
Developed a comprehensive autonomous aerobraking control system for an upcoming interplanetary mission. Aerobraking leverages atmospheric drag to reduce a spacecraft's orbit without propulsive burns, saving up to 50% of fuel. Venus poses extreme challenges: a CO₂-dominated atmosphere with surface pressures 92x Earth's, and communication delays of up to 20 minutes that make ground-based real-time control impossible.
The work was recognised by mentors at URSC as foundational for future Venus aerobraking models and was presented as a conference paper at the 28th National and 6th International ISHMT-ASTFE Heat and Mass Transfer Conference, IIT Jodhpur (December 2025) — published in the ISHMT Digital Library.
DSMC Aerothermal Simulations (SPARTA)
Conducted over 200 Direct Simulation Monte Carlo (DSMC) simulations in SPARTA to characterise rarefied gas dynamics around the spacecraft in the Venusian upper atmosphere. The simulations mapped the heating coefficient Ch and drag coefficient Cd across a full parameter space: angle of attack, atmospheric density, and gas-surface accommodation coefficients.
- Parametric studies across three atmospheric density levels (2.468x10⁻¹⁰ to 2.468x10⁻⁶ kg/m³)
- Angle-of-attack sweeps to characterise aerodynamic and thermal load variation
- Gas-surface accommodation coefficient studies for Venusian CO₂ interactions
- Results compiled into multidimensional lookup tables for onboard use
Peak aerodynamic heat flux at the 130 km periapsis: 11,624 W/m². Significant heating is confined to a narrow window of roughly 2 minutes either side of periapsis.

Thermal Modelling (Siemens NX)
Built a thermal mathematical model of the spacecraft's solar panel (1 m x 1 m CFRP honeycomb with solar cells and Rigid Optical Solar Reflectors) in Siemens NX. The model accounts for direct solar radiation, planetary albedo, planetary IR emission, and aerodynamic heating across a 130 km x 60,000 km polar orbit around Venus.
- Pre-cooling analysis: orienting panels edge-on to the Sun during the coasting phase allows radiative cooling before atmospheric entry
- 15-minute pre-cooling reduces peak temperature by approximately 75°C (270.6°C to 195.1°C), up to 100°C in extended cases
- Regression model fitted to simulation data predicts Tmax as a function of integrated heat load and pre-cooling duration
- Uncertainty bounds on temperature derived from atmospheric density variability
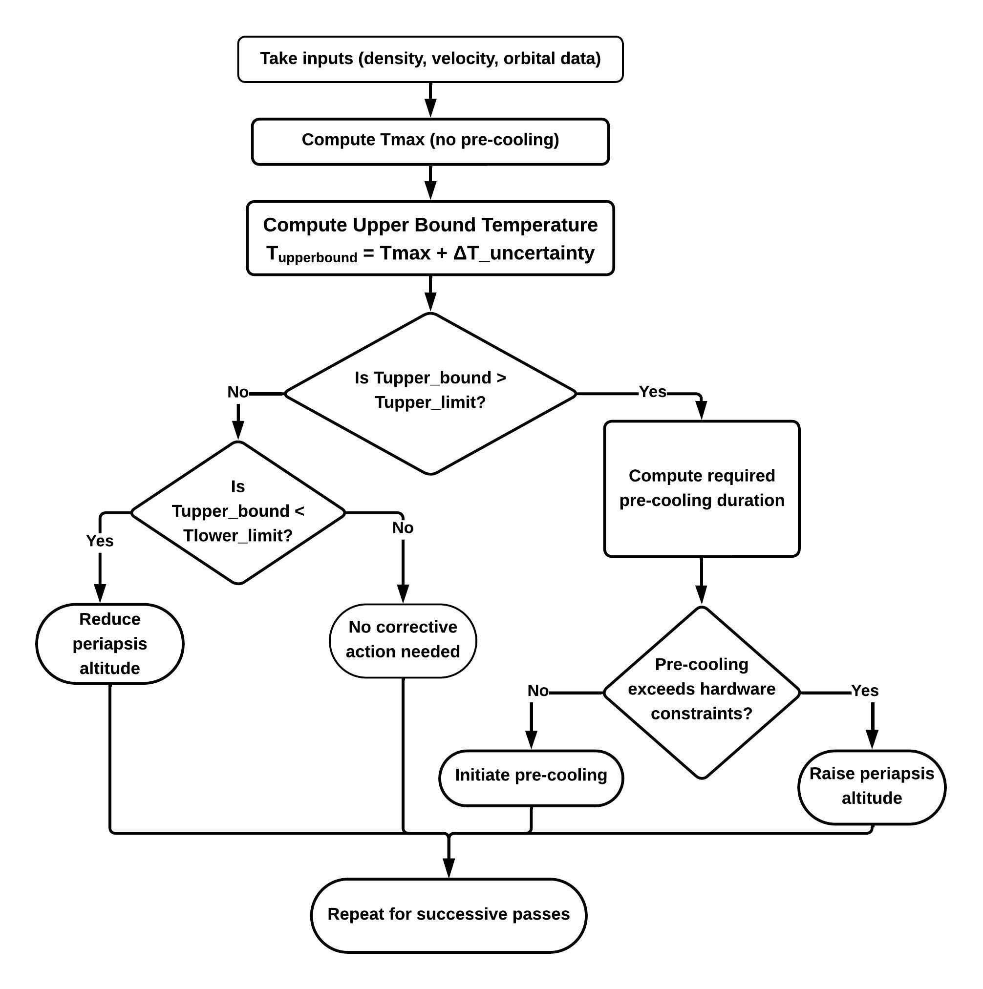
Dual-Phase Autonomous Control Algorithm
Developed a dual-phase autonomous control architecture in MATLAB that operates without ground intervention, critical given Venus's 20-minute communication delay.
- Preventive control at apoapsis: Uses the regression model to forecast peak solar panel temperature for the next drag pass. If the upper bound exceeds thermal limits, the algorithm schedules pre-cooling time. If hardware constraints prevent sufficient pre-cooling, a periapsis-raising manoeuvre is triggered instead.
- Reactive control during atmospheric passage: Real-time panel rotation in response to sensed heat flux, providing immediate thermal relief without orbital corrections.
- Prioritises pre-cooling to preserve atmospheric drag and minimise mission duration, resorting to propulsive manoeuvres only when necessary.
